
来源:证券时报
OPPO旗下芯片公司哲库科技的关停,或将波及华安张江光大园REIT!
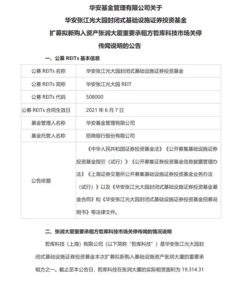
5月12日晚间,华安张江光大园REIT公告紧急回应称,哲库科技是其扩募拟新购入基础设施资产张润大厦的重要承租方之一,目前未收到哲库科技及OPPO方面关于停止执行已签租赁协议的通知。
在公告中,华安张江光大园REIT也表示,原始权益人将继续密切关注哲库科技后续情况,积极做好相关应对,“如出现退租情况,原始权益人将立即启动对有租赁意向的客户推介工作。”
扩募基础资产的重要承租方关停
5月12日,OPPO宣布关停旗下芯片子公司哲库科技,“面对全球经济、手机市场的不确定性,经过慎重考虑,公司决定终止这一业务。”
哲库科技的关停,或将波及一只公募REIT产品——华安张江光大园REIT。
今年3月底,华安张江光大园REIT扩募项目获得证监会变更注册批复,这也是获批的首批四单基础设施公募REITs扩募项目之一。华安张江光大园REIT扩募拟购入的基础设施资产即是位于上海张江的张润大厦,该大厦正是哲库科技在上海的办公地。
根据华安张江光大园REIT今年4月发布的《2022年度第一次扩募并新购入基础设施项目招募说明书(草案)》,该REIT以扩募募集资金认购的基础设施资产支持证券为“华安资产张润大厦资产支持专项计划”,通过持有上述资产支持证券的全部份额,进而持有张润大厦所属的项目公司(即张润置业)的全部股权及对该等项目公司的全部股东债权。
《草案》显示,截至2022年12月31日,张润大厦共有16家租户,租赁合同21份。作为地处张江科学城的产业载体,主要以先进制造业、信息科技、集成电路产业客户为主。

而根据5月12日华安张江光大园REIT公告,合同面积第一位的租户即是哲库科技。截至公告日,哲库科技在张润大厦的实际租赁面积为19314.31平方米,占张润大厦可租赁面积的45.97%。
紧急回应:尚未收到停止执行已签租赁协议通知
随着哲库科技曝出关停消息,5月12日晚,华安张江光大园REIT发布公告,原始权益人联合基金管理人对传闻说明如下:
1、原始权益人、基金管理人就哲库科技关停一事在向哲库科技及OPPO方面了解情况,目前未收到该公司书面回复;
2、哲库科技已于2023年4月与项目公司张润置业签订续租合同,且续租面积保持不变。目前张润置业未收到哲库科技及OPPO方面关于停止执行已签租赁协议的通知。

在公告中,华安张江光大园REIT进一步表示,原始权益人将继续密切关注哲库科技后续情况,积极做好相关应对:
1、维护张润置业已签订的合同权益,执行合同保障条款。根据已签租赁合同,如提前终止合同,哲库科技应提前3个月向张润置业发出书面通知,并承担相当于3个月租金的违约金。目前,张润置业已收到哲库科技相应租赁合同项下的保证金;
2、原始权益人深耕张江科学城开发及运营,在产业招商方面有丰富的经验和客户积累。目前已储备多家产业企业,总计租赁需求面积超过2万平方米。如出现退租情况,原始权益人将立即启动对有租赁意向的客户推介工作。
大客户去年退租拖累REIT业绩
事实上,华安张江光大园REIT去年已遇到大客户退租,从而拖累REIT业绩的情况。
4月21日,华安张江光大园REIT披露的2023年一季报显示,报告期内,该REIT实现收入1604万元,净利润亏损1177万元,成为公募REITs中唯一亏损的产品。不仅如此,华安张江光大园REIT去年净利润也亏损3211.25万元。
大客户到期没续租是影响业绩的因素之一。在业绩说明会上,华安张江光大园REIT的基金管理人和运营负责人表示,2022年末,一个大租户到期后没有续租,该租户面积占可租赁面积比重达28%左右,导致收入下滑,进而影响到净收入和利润。
截至2023年3月末,华安张江光大园REIT的基础设施项目出租率为70.57%,较2022年末92.6%的出租率有较明显的下降。原因即是重要现金流提供方租户之一(租赁面积合计为12302.25平方米,占项目可租赁面积比例约28%),其全部租赁合同2022 年末到期,到期后该租户不予续租。
“尽管上述面积已部分完成去化,但由于第一季度商业活动仍处于恢复阶段,市场新增需求不足,叠加春节假期的因素,对潜在租户的实地考察、租赁计划等产生一定影响,因此租赁进展较为缓慢。”华安张江光大园REIT在一季报中表示。
一季报同时预计,随着二季度的商业活动持续恢复以及在去年末及今年初保持观望的部分租赁需求因政策明朗和经济复苏等因素而逐渐入市,租赁进程将逐步加快并超越一季度的相关表现。
计划赶不上变化。原有基础设施项目的退租面积尚未完成去化,扩募拟购入的基础设施项目重大租户又关停。一旦哲库科技退租,重新招租何时能填补近2万平方米的面积,仍有待观察,这意味着扩募项目的风险将大幅增加。
据悉,扩募《草案》中对张润大厦科研用房评估设置的空置率为5%。2020年末和2021年末,张润大厦出租率均高于98%;2022年末出租率仍在96%以上。
5月12日,华安张江光大园REIT下跌3.18%,报收3.745元。
OPPO放弃“造芯”?
资料显示,哲库成立于2019年,是OPPO旗下负责自研芯片的子公司,产品线涵盖核心应用处理器、短距通信、5G Modem、射频、ISP(图像信号处理)和电源管理芯片等。
公开资料显示,在过去两年的国产手机厂商造芯热潮中,OPPO是力度较大、出品较多、宣传声量也较大的主要玩家之一。2019年12月,OPPO创始人兼CEO陈明表示“未来3年将在芯片研发领域投入超500亿元”;2020年2月,OPPO内部发文《对打造核心技术的一些思考》,首次提到芯片计划的代号——“马里亚纳计划”。今年初,OPPO芯片产品高级总监姜波在接受媒体采访时表示,目前OPPO整个芯片研发团队超过2000人。细分部门和领域多达十几个,具备完整的芯片开发能力。OPPO做芯片,是抱着十年磨一剑的心态去做的。
在关停消息传出后,有媒体报道称目前哲库的芯片团队超过3000人。不过,这一数字准确与否,尚无权威信息予以证实。
在“造芯”成果上,2021年12月14日,OPPO在发布了首款自研芯片,全球首颗6nm影像专用NPU芯片马里亚纳X。2022年12月,OPPO推出了第二颗自研芯片马里亚纳® MariSilicon Y,专注提升音频体验。今年2月份,OPPO发布了MariSilicon Y旗舰蓝牙音频SoC,这是OPPO自研芯片家族的新成员。今年3月,在全新影像旗舰Find X6系列发布会上,OPPO还重点介绍了影像计算平台——马里亚纳®️ MariSilicon X影像专用NPU芯片与4nm 移动平台。彼时,有消息称OPPO计划在今年底发布重量级手机芯片AP(应用处理器芯片),采用4nm工艺,目前已经进入了流片阶段。
对于OPPO之所以放弃手机自研芯片,业界分析认为,研发投入大、门槛高、技术难度大、手机行业景气度不佳等,可能是导致OPPO终止哲库业务的主要原因。
根据市场调查机构Counterpoint Research公布的最新报告,2023年第一季度全球智能手机市场出货量为2.802亿部,同比下降14%,环比下降7%。仅仅一季度,全球手机市场出货量就同比减少了约4500万部,这是自2013年以来,全球手机市场最疲软的季度表现。国内手机市场方面,4月27日,知名市场调研机构IDC公布了2023年首季国内智能手机市场季度跟踪报告。报告显示,2023年开年国内智能手机市场依然低迷,首季国内智能手机出货量约为6544万台,同比下降11.8%。
此外,手机芯片自主研发投入大、门槛高、技术难度大。有市场人士同时指出,自研芯片有较高的门槛,而且“极为烧钱”。小米创始人雷军曾表示,做芯片是九死一生,10亿只是起步价。
责编:杨喻程
校对:祝甜婷